Design Files
Receive the full breakdown. See the product footprint and more in the eCad file.
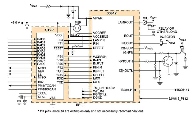
The MM912_P812 is an engine control IC, combining an MCU (S12P) and analog control die (MC33812) intended for motorcycle and other single/dual cylinder small engine control applications.
The IC reduces design complexity, bill of materials and manufacturing cost while helping to shorten the customer’s time to market.
Other benefits for your small engine designs include:
Quick reference to our documentation types
1 documents
Compact List
Please wait while your secure files are loading.
Receive the full breakdown. See the product footprint and more in the eCad file.
Receive the full breakdown. See the product footprint and more in the eCad file.