Data Sheet (1)
-
2 x 2.2 W BTL audio amplifier[SA58632]
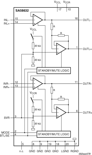
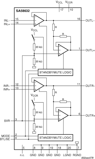
The SA58632 is a two-channel audio amplifier in an HVQFN20 package. It provides power output of 2.2 W per channel with an 8 Ω load at 9 V supply. The internal circuit is comprised of two BTL (Bridge-Tied Load) amplifiers with a complementary PNP-NPN output stage and standby/mute logic. The SA58632 is housed in a 20-pin HVQFN package, which has an exposed die attach paddle enabling reduced thermal resistance and increased power dissipation.
|
|
|
|
|
|
|
|---|---|---|---|---|---|
|
|
|
|
|
|
|
|
|
|
|
|
|
|
|
|
|
|
|
|
|
|
|
|
|
|
|
|
|
|
|
|
|
|
|
|
|
|
|
|
|
|
|
|
|
|
|
|
|
|
|
|
|
|
|
|
|
|
|
|
|
|
|
|
|
|
|
|
|
|
Quick reference to our documentation types
2 documents
Compact List
Please wait while your secure files are loading.
Receive the full breakdown. See the product footprint and more in the eCad file.
Receive the full breakdown. See the product footprint and more in the eCad file.