Package Information (1)
Packing Information (1)
Supporting Information (1)
-
Footprint for reflow soldering[SO-SOJ-REFLOW]
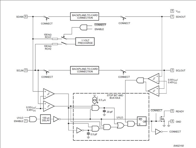
The PCA9510 is a hot swappable I2C-bus and SMBus buffer that allows I/O card insertion into a live backplane without corrupting the data and clock buses. Control circuitry prevents the backplane from being connected to the card until a STOP command or bus idle occurs on the backplane without bus contention on the card. When the connection is made, the PCA9510 provides bidirectional buffering, keeping the backplane and card capacitances isolated.
|
|
|
|
|
|
|
|---|---|---|---|---|---|
|
|
|
|
|
|
|
|
|
|
|
|
|
|
|
|
|
|
|
|
|
|
|
|
|
|
|
|
|
|
|
|
|
|
|
|
|
|
|
|
|
|
|
|
|
|
|
|
|
|
|
|
|
|
|
|
|
|
|
|
|
|
|
|
|
|
|
|
|
|
Quick reference to our documentation types
3 documents
Compact List
Please wait while your secure files are loading.
Receive the full breakdown. See the product footprint and more in the eCad file.
Receive the full breakdown. See the product footprint and more in the eCad file.