Application Note (2)
Package Information (1)
Packing Information (1)
Supporting Information (2)
-
Footprint for Wave Soldering[SO-SOJ-WAVE]
-
Footprint for reflow soldering[SO-SOJ-REFLOW]
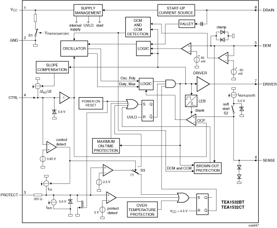
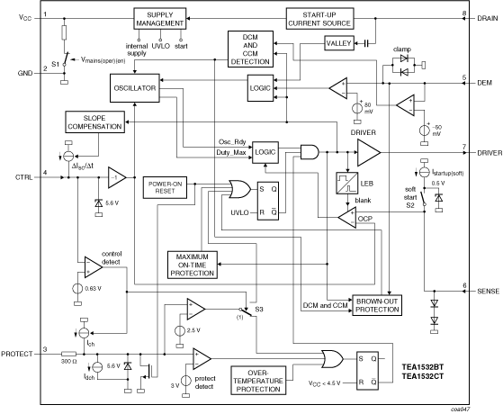
The GreenChip II is the second generation of controller ICs intended for green flyback Switched Mode Power Supplies (SMPS). Its high level of integration allows the design of a cost effective power supply with a very low number of external components. The TEA1532BT; TEA1532CT can also be used in fixed frequency, Continuous Conduction Mode (CCM) converter designs for low voltage and high current applications. At low power (standby) levels the system operates in cycle skipping mode which minimizes the switching losses during standby.
|
|
|
|
|
|
|
|---|---|---|---|---|---|
|
|
|
|
|
|
|
|
|
|
|
|
|
|
|
|
|
|
|
|
|
|
|
|
|
|
|
|
|
|
|
|
|
|
|
|
|
|
|
|
|
|
|
|
|
|
|
|
|
|
|
|
|
|
|
|
|
|
|
|
|
|
|
|
|
|
|
|
|
|
Quick reference to our documentation types
6 documents
Compact List
Please wait while your secure files are loading.
Receive the full breakdown. See the product footprint and more in the eCad file.
Receive the full breakdown. See the product footprint and more in the eCad file.