Application Note (4)
Application Note Software (1)
-
AN2396SW, Software files for AN2396[AN2396SW]
MC33661 is not recommended for new designs. NXP® recommends TJA1021 be used in any new designs.
Local Interconnect Network (LIN) is a serial communication protocol designed to support automotive networks in conjunction with Controller Area Network (CAN). As the lowest level of a hierarchical network, LIN enables cost-effective communication with sensors and actuators when all the features of CAN are not required.
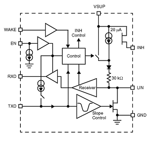
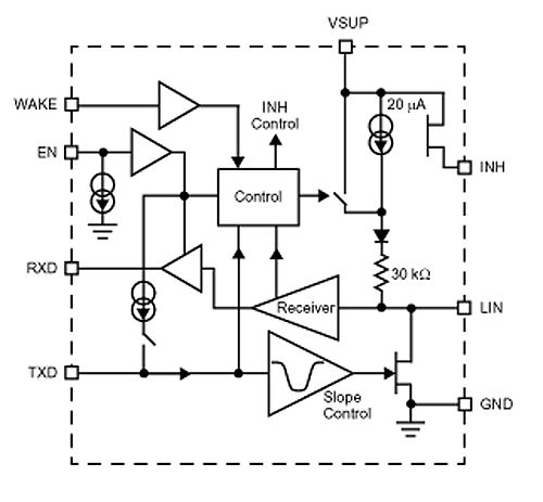
The 33661 is a Physical Layer component dedicated to automotive LIN sub-bus applications. It offers slew rate selection for optimized operation at 10 kbps and 20 kbps, fast baud rate (above 100 kbps) for test and programming modes, excellent radiated emission performance, and safe behavior in the event of LIN bus short-to-ground or LIN bus leakage during low-power mode.
The 33661 is compatible with LIN Protocol Specification 2.0.
Quick reference to our documentation types
7 documents
Compact List
Please wait while your secure files are loading.
Receive the full breakdown. See the product footprint and more in the eCad file.
Receive the full breakdown. See the product footprint and more in the eCad file.
1 trainings