Application Note (1)
-
AN3279, MC34670 Usage and Configuration[AN3279]Featured
Data Sheet (1)
-
MC34670, IEEE 802.3af PD with Current Mode Switching Regulator[MC34670]Featured
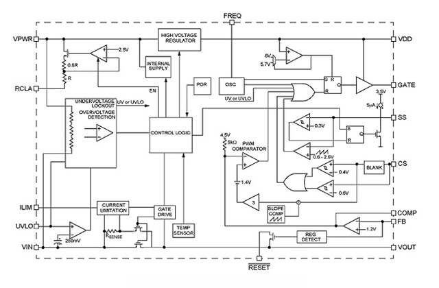
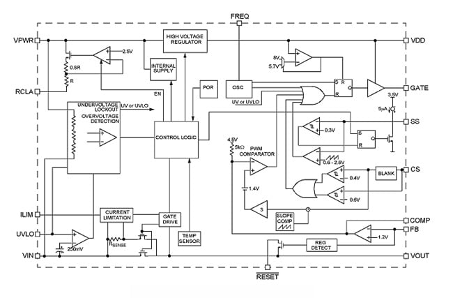
The NXP® MC34670 combines a power interface port for IEEE 802.3af powered devices and a high performance current mode switching regulator. It allows you to build PDs with a minimum of external components by integrating the required IEEE 802.3af functions with all functions necessary to build a high efficiency DC/DC converter.
|
|
|
|
|
|
|
|---|---|---|---|---|---|
|
|
|
|
|
|
|
|
|
|
|
|
|
|
|
|
|
|
|
|
|
|
|
|
|
|
|
|
|
|
|
|
|
|
|
|
|
|
|
|
|
|
|
|
|
|
|
|
|
|
|
|
|
|
|
|
|
|
|
|
|
|
|
|
|
|
|
|
|
|
Quick reference to our documentation types
3 documents
Compact List
Please wait while your secure files are loading.
Receive the full breakdown. See the product footprint and more in the eCad file.
Receive the full breakdown. See the product footprint and more in the eCad file.