Application Note (2)
Data Sheet (1)
Package Information (1)
Supporting Information (1)
-
Footprint for reflow soldering[SSOP-TSSOP-VSO-REFLOW]
The PCA9671 provides general purpose remote I/O expansion for most microcontroller families via the two-line bidirectional bus (I²C-bus) and is a part of the Fast-mode Plus (Fm+) family.
The PCA9671 is a drop in upgrade for the PCF8575 providing higher I²C-bus speeds (1 MHz versus 400 kHz) so that the output can support PWM dimming of LEDs, higher I²C-bus drive (30 mA versus 3 mA) so that many devices can be on the bus without the need for bus buffers, higher total package sink capacity (400 mA versus 100 mA) that supports having all 25 mA LEDs on at the same time and more device addresses (64 versus 8) to allow many devices on the bus without address conflicts.
The difference between the PCA9671 and the PCF8575 is that the interrupt output on the PCF8575 is replaced by a RESET input on the PCA9671.
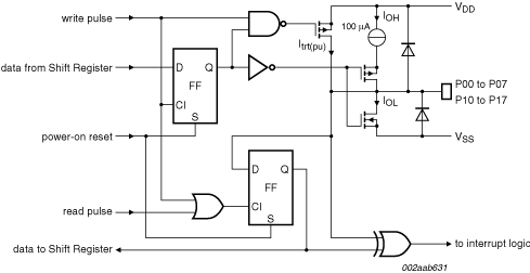
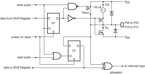
The device consists of a 16-bit quasi-bidirectional port and an I²C-bus interface. The PCA9671 has a low current consumption and includes latched outputs with 25 mA high current drive capability for directly driving LEDs. The internal Power-On Reset (POR), hardware reset pin (RESET) or software reset sequence initializes the I/Os as inputs.
Quick reference to our documentation types
7 documents
Compact List
Please wait while your secure files are loading.
Receive the full breakdown. See the product footprint and more in the eCad file.
Receive the full breakdown. See the product footprint and more in the eCad file.