Archived content is no longer updated and is made available for historical reference only.
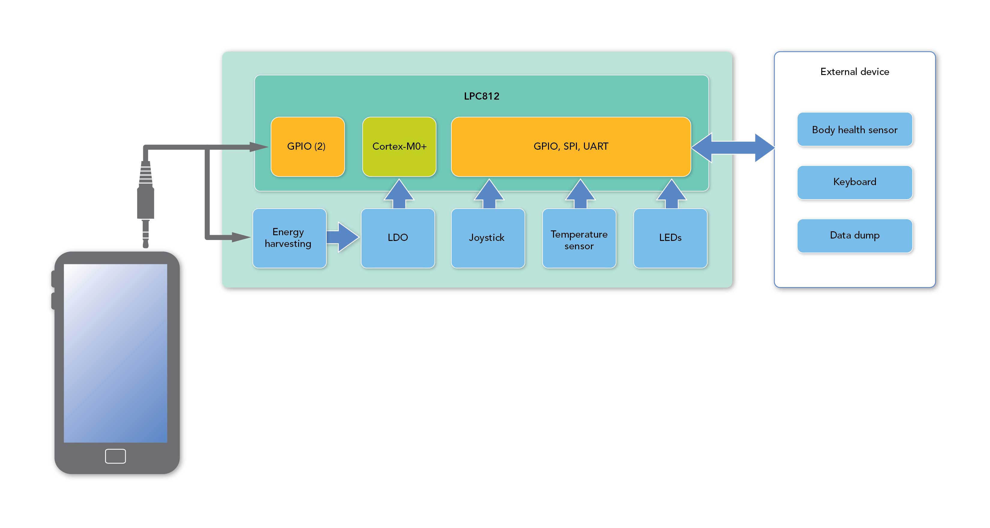
The flexible Smartphone Quick-Jack Solution adapts the standard 3.5 mm stereo audio jack found on many iOS or Android smart devices into a self-powered data port and provides a universal interface for external sensors, switches and other external devices. It gives both consumer and industrial product designers a simple, plug-and-go way to get data into an endless variety of control, monitoring, data collection, maintenance, medical and even fun applications.