Data Sheet (1)
-
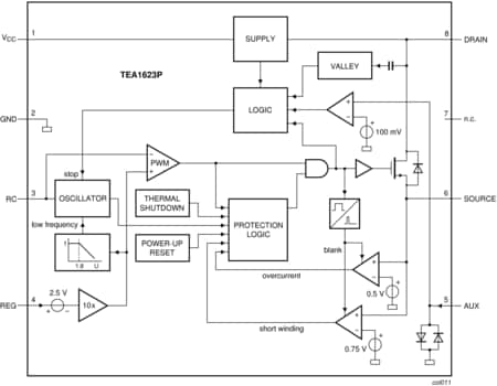
STARplug switched mode power supply controller IC[TEA1623P_TEA1623PH]
The TEA1623 is a Switched Mode Power Supply (SMPS) controller IC that operates directly from rectified universal mains. It is implemented in the high voltage EZ-HV SOI process, combined with a low voltage BiCMOS process.
The device includes a high voltage power switch and a circuit for start-up directly from the rectified mains voltage. A dedicated circuit for valley switching is built in, which makes a very efficient slim-line electronic power-plug concept possible.
In its most basic version of application, the TEA1623 acts as a voltage source. Here, no additional secondary electronics are required. A combined voltage and current source can be realized with minimum costs for external components. Implementation of the TEA1623 renders an efficient and low cost power supply system.
|
|
|
|
|
|
|
|---|---|---|---|---|---|
|
|
|
|
|
|
|
|
|
|
|
|
|
|
|
|
|
|
|
|
|
|
|
|
|
|
|
|
|
|
|
|
|
|
|
|
|
|
|
|
|
|
|
|
|
|
|
|
|
|
|
|
|
|
|
|
|
|
|
|
|
|
|
|
|
|
|
|
|
|
Quick reference to our documentation types
2 documents
Compact List
Please wait while your secure files are loading.
Receive the full breakdown. See the product footprint and more in the eCad file.
Receive the full breakdown. See the product footprint and more in the eCad file.