Design Files
Receive the full breakdown. See the product footprint and more in the eCad file.
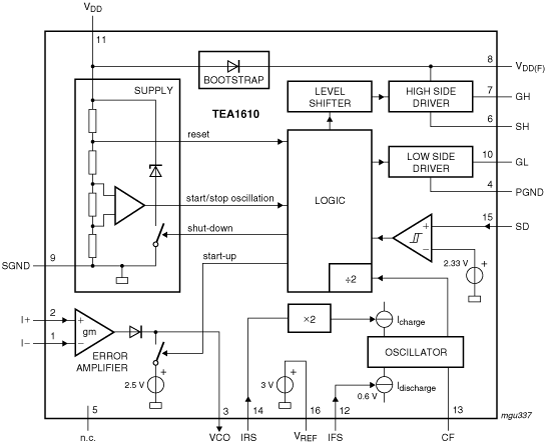
The TEA1610 is a monolithic integrated circuit implemented in a high-voltage Diffusion Metal Oxide Semiconductor (DMOS) process. The circuit is a high voltage controller for a zero-voltage switching resonant converter. The IC provides the drive function for two discrete power MOSFETs in a half-bridge configuration. It also includes a level-shift circuit, an oscillator with accurately-programmable frequency range, a latched shut-down function and a transconductance error amplifier.
|
|
|
|
|
|
|
|---|---|---|---|---|---|
|
|
|
|
|
|
|
|
|
|
|
|
|
|
|
|
|
|
|
|
|
|
|
|
|
|
|
|
|
|
|
|
|
|
|
|
|
|
|
|
|
|
|
|
|
|
|
|
|
|
|
|
|
|
|
|
|
|
|
|
|
|
|
|
|
|
|
|
|
|
Quick reference to our documentation types
2 documents
Compact List
Please wait while your secure files are loading.
Receive the full breakdown. See the product footprint and more in the eCad file.
Receive the full breakdown. See the product footprint and more in the eCad file.