
OM7836
No Longer Manufactured
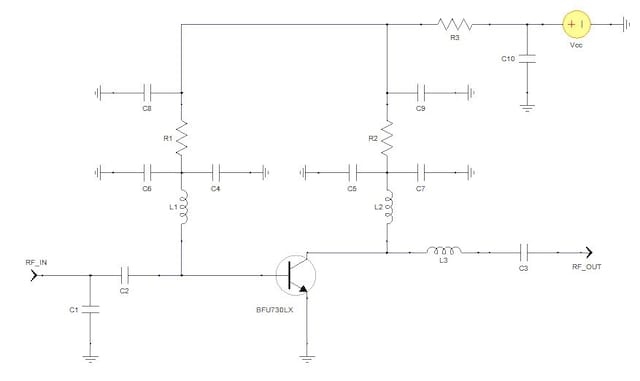
BFU730LX bipolar transistor evaluation kit.
Kit Contains
- RF board matched for ISM/WLAN 2.4 GHz
- RF board matched for ISM/WLAN 5 GHz
- Unpopulated PCB
- 2 SMA connectors
- BFU730LX samples

