SC16IS752 and SC16IS762 Demo Board

Block Diagram

Choose a diagram:

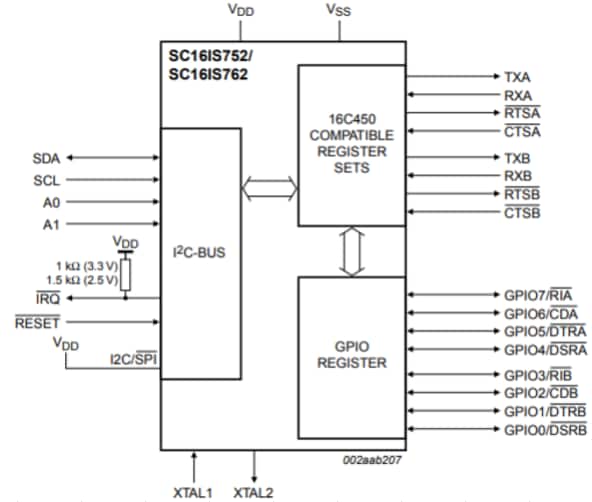
I²-Bus Interface SC16IS752/762

I2C-bus interface SC16IS752/762

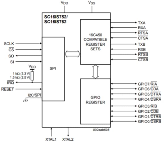
SPI Interface SC16IS752/762

SPI interface SC16IS752/762

Supported Devices

Interfaces

Bridges

Features

Key Features

  • Industrial temperature range: -40 °C to +95 °C
  • Fully compatible with industrial standard 16C450 and equivalent
  • Baud rates up to 5 Mbit/s in 16x clock mode
  • Auto hardware flow control using RTS/CTS
  • Auto software flow control with programmable Xon/Xoff characters
  • Single or double Xon/Xoff characters
  • Automatic RS-485 support (automatic follower address detection)
  • Up to eight programmable I/O pins
  • RS-485 driver direction control via RTS signal
  • RS-485 driver direction control inversion
  • Built-in IrDA encoder and decoder supporting IrDA SIR with speeds up to 115.2 kbit/s
  • SC16IS762 supports IrDA SIR with speeds up to 1.152 Mbit/s¹
  • Software reset
  • Transmitter and receiver can be enabled/disabled independent of each other
  • Receive and Transmit FIFO levels
  • Programmable special character detection
  • Line break generation and detection
  • Internal Loopback mode
  • Fully programmable character formatting
    • 5-bit, 6-bit, 7-bit, or 8-bit character
    • Even, odd, or no parity
    • 1, 1½, or 2 stop bits

Connectivity

  • Dual full-duplex UART
  • I²C-bus or SPI interface selectable
  • 64 bytes FIFO (transmitter and receiver)

Power Management

  • 3.3 V or 2.5 V operation
  • Sleep current less than 30 µA at 3.3 V
  • 5 V tolerant inputs

Package

  • HVQFN32
  • TSSOP28

Buy Options

OM6273-Image

Click to expand

OM6273
Active

SC16IS752 and SC16IS762 Demo Board.

$91.18 USD
Pending Stock
Order from distributors

Documentation

Quick reference to our documentation types

1 documents

Compact List

Support

What do you need help with?