Compact List
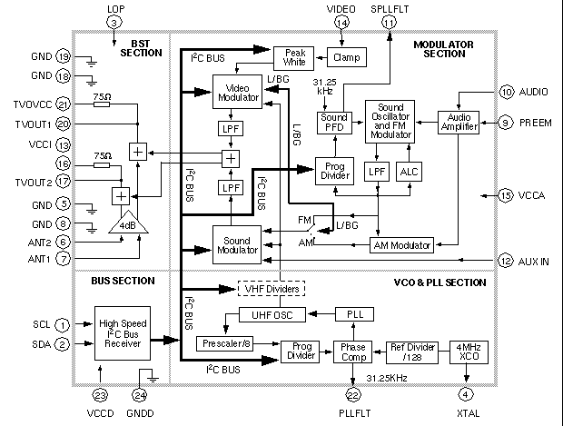
The MC44BC374B is a Phase-Locked Loop (PLL) tuned Ultra High Frequency (UHF) and Very High Fre-quency (VHF) audio/ video (A/V) modulator integrated circuit (IC). It contains an antenna booster/ splitter for VCR, Games, and Set-Top box systems. The MC44BC374B has dual television outputs.
The MC44BC374B is compatible with the following formats:
An on-chip high-speed I2C compatible bus receiver is used to set the channel. It is tuned by a PLL over the full range of the UHF bands. The modulator incorporates a sound subcarrier oscillator and uses a second PLL to derive 4.5, 5.5, 6.0 and 6.5MHz subcarrier frequencies, which are selectable using the bus.
The modulation standard can be chosen using a control bit that selects between System L and System B/G.
The picture-to-sound ratio may be adjusted using the bus. In addition, an on-chip video test pattern gener-ator can be switched ON with a 1KHz audio test signal.
The dual output modulated signal is added to both antenna booster/ splitter outputs.
The MC44BC374B is available in two different size 24-pin packages:
Quick reference to our documentation types
2 documents
Compact List
Please wait while your secure files are loading.