Application Note (3)
-
TJA1040 high speed CAN transceiver[AN10211]
-
TJA1050 high speed CAN transceiver[AN00020]
Data Sheet (1)
-
High-speed CAN transceiver[TJA1050]
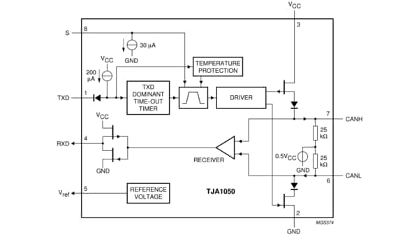
The TJA1050 is the interface between the Controller Area Network (CAN) protocol controller and the physical bus. The device provides differential transmit capability to the bus and differential receive capability to the CAN controller.
The TJA1050 is the third Philips high-speed CAN transceiver after the PCA82C250 and the PCA82C251. The important differences are:
This makes the TJA1050 eminently suitable for use in nodes that are in a power-down situation in partially powered networks.
|
|
|
|
|
|
|
|---|---|---|---|---|---|
|
|
|
|
|
|
|
|
|
|
|
|
|
|
|
|
|
|
|
|
|
|
|
|
|
|
|
|
|
|
|
|
|
|
|
|
|
|
|
|
|
|
|
|
|
|
|
|
|
|
|
|
|
|
|
|
|
|
|
|
|
|
|
|
|
|
|
|
|
|
Quick reference to our documentation types
4 documents
Compact List
Please wait while your secure files are loading.
Receive the full breakdown. See the product footprint and more in the eCad file.
Receive the full breakdown. See the product footprint and more in the eCad file.