Data Sheet (1)
-
GreenChip SMPS control IC[TEA1733CP]
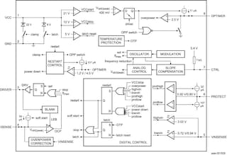
The TEA1733/38 family of IC´s are low cost Switched Mode Power Supply (SMPS) controller IC intended for flyback topologies. They operate in fixed frequency mode. To reduce ElectroMagnetic Interference (EMI), frequency jitter has been implemented. Slope compensation is integrated for Continuous Conduction Mode (CCM) operation.
|
|
|
|
|
|
|
|---|---|---|---|---|---|
|
|
|
|
|
|
|
|
|
|
|
|
|
|
|
|
|
|
|
|
|
|
|
|
|
|
|
|
|
|
|
|
|
|
|
|
|
|
|
|
|
|
|
|
|
|
|
|
|
|
|
|
|
|
|
|
|
|
|
|
|
|
|
|
|
|
|
|
|
|
Quick reference to our documentation types
2 documents
Compact List
Please wait while your secure files are loading.
Receive the full breakdown. See the product footprint and more in the eCad file.
Receive the full breakdown. See the product footprint and more in the eCad file.