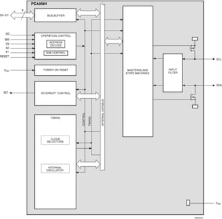
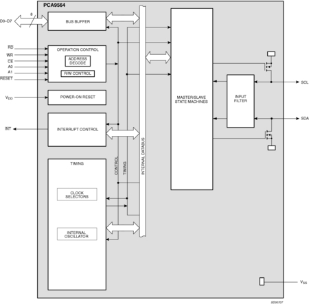
The PCA9564 is an integrated circuit designed in CMOS technology that serves as an interface between most standard parallel-bus microcontrollers/microprocessors and the serial I²C-bus and allows the parallel bus system to communicate bi-directionally with the I²C-bus. The PCA9564 can operate as a and can be a transmitter or receiver. Communication with the I²C-bus is carried out on a byte-wise basis using interrupt or polled handshake. The PCA9564 controls all the I²C-bus specific sequences, protocol, arbitration and timing with no external timing element required.
The PCA9564 is similar to the PCF8584 but operates at lower voltages and higher I²C frequencies. Other enhancements requested by design engineers have also been incorporated.
While the PCF8584 supported most parallel-bus microcontrollers/ microprocessors including the Intel 8049/8051, Motorola 6800/68000 and the Zilog Z80, the PCA9564 has been designed to be very similar to the Philips standard 80C51 microcontroller I²C hardware so the devices are not code compatible. Additionally, the PCA9564 does not support the bus monitor "Snoop" mode nor the long distance mode and is not footprint compatible with the PCF8584.