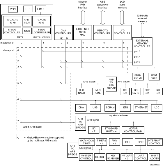
The LPC3230 operates at CPU frequencies of up to 266 MHz. The NXP® implementation uses an ARM926EJ-S CPU core with a Harvard architectur, 5-stage pipeline, and an integral Memory Management Unit (MMU). The LPC3230 also includes 256 kB of on-chip static RAM, a NAND flash interface, an LCD controller that supports STN and TFT panels, and an external bus interface that supports SDR and DDR SDRAM, as well as static devices. In addition, the LPC3230 includes a USB 2.0 full-speed interface, seven UARTs, two I2C-bus interfaces, two SPI/SSP ports, two I2S-bus interfaces, two single output PWMs, a motor control PWM, six general purpose timers with capture inputs and compare outputs, a Secure Digital (SD) interface, and a 10-bit Analog-to-Digital Converter (ADC) with a touch screen sense option.