1
Out of the Box2
Get to Know the Hardware3
Configure HardwareSign in to save your progress. Don't have an account? Create one.

The NXP analog product development boards provide an easy-to-use platform for evaluating NXP products. The boards support a range of analog, mixed-signal, and power solutions. They incorporate monolithic integrated circuits and system-in-package devices that use proven high-volume technology. NXP products offer longer battery life, a smaller form factor, reduced component counts, lower cost, and improved performance in powering state-of-the-art systems. This page guides you through the process of setting up and using the TJA140-EVB.
Something went wrong! Please try again.
Something went wrong! Please try again.
The TJA1410-EVB incorporates two 10BASE-T1S PMD transceiver channels, which consist of:
Something went wrong! Please try again.
Figure 2 provides an overview of the TJA1410-EVB and shows the location of components on the board. On the bottom side of the TJA1410-EVB, shown in Figure 3, a connector (OA-P3) can be used instead of OA-J1 and OA-J2. Table 1 provides additional details about these components.
Table 1. Evaluation board components
| Number | Description |
|---|---|
| OA-J1 | Digital interface and supply connector for OPEN Alliance 10BASE-T1S PMD transceiver of port 1 |
| OA-J2 | Digital interface and supply connector for OPEN Alliance 10BASE-T1S PMD transceiver of port 2 |
| OA-P3 | Digital interface and supply connector for OPEN Alliance 10BASE-T1S PMD transceiver of port 1 and 2 |
VIO supply indicator LED |
VIO supply indicator LED is on when VIO supply is available |
| VCC supply indicator LED | VCC supply indicator LED is on when VCC supply is available |
| TJA1410A | OPEN Alliance 10BASE-T1S PMD transceiver variant for 3.3 V VIO supply |
| Common mode choke (CMC) | CMC compliant to OPEN Alliance 10BASE-T1S EMC test specification for common mode chokes |
JP1 and JP2 bus termination for port 0 |
Jumper pins provide bus termination for end nodes; both JP1 and JP2 must be fitted with jumper sockets to enable end-node termination on port 0 |
JP3 and JP4 bus termination for port 1 |
Jumper pins provide bus termination for end nodes; both JP3 and JP4 must be fitted with jumper sockets to enable end-node termination on port 1 |
| MDI-P1 | Medium-dependent interface for port 1 |
| MDI-P2 | Medium-dependent interface for port 2 |
Something went wrong! Please try again.
Table 2. OA-J1 and OA-J2
| Connector pin | Signal | Description |
|---|---|---|
| OA-Jx-1 | VIO |
VIO interface supply voltage for TJA1410A; used to supply the digital I/O cells and the wake-up detection circuitry |
| OA-Jx-2, -7, -8 | GND |
Ground |
| OA-Jx-3 | TX_x |
TJA1410A transmits data signal |
| OA-Jx-4 | ED_x |
TJA1410A energy detection signal |
| OA-Jx-5 | RX_x |
TJA1410A receives data signal |
| OA-Jx-6 | VCC |
Transceiver supply voltage for TJA1410A |
Table 3. OA-P3
| Connector pin | Signal | Description |
|---|---|---|
| OA-P3-28 | VCC |
Transceiver supply voltage for TJA1410A |
| OA-P3-30 | VIO |
VIO interface supply voltage for TJA1410A; used to supply the digital I/O cells and the wake-up detection circuitry |
| OA-P3-6, -44 | GND |
Ground |
| OA-P3-4 | TX_0 |
TJA1410A transmits data signal port 0 |
| OA-P3-8 | RX_0 |
TJA1410A receives data signal port 0 |
| OA-P3-16 | ED_0 |
TJA1410A energy detection signal port 0 |
| OA-P3-42 | TX_1 |
TJA1410A transmits data signal port 1 |
| OA-P3-46 | RX_1 |
TJA1410A energy detection signal port 1 |
| OA-P3-50 | ED_1 |
TJA1410A receives data signal port 1 |
| OA-P3-1 | (VCC) |
Alternative VCC pin assignment option via 0 Ω resistor configuration (default: not connected) |
| OA-P3-3 | (VIO) |
Alternative VIO pin assignment option via 0 Ω resistor configuration (default: not connected) |
| OA-P3-11, -33 | (GND) |
Alternative GNDpin assignment option via 0 Ω resistor configuration (default: not connected) |
| OA-P3-16 | (TX_0) |
Alternative TX_0 pin assignment option via 0 Ω resistor configuration (default: not connected) |
| OA-P3-36 | (RX_0) |
Alternative RX_0 pin assignment option via 0 Ω resistor configuration (default: not connected) |
| OA-P3-43 | (ED_0) |
Alternative ED_0 pin assignment option via 0 Ω resistor configuration (default: not connected) |
Table 4. MDI-Px
| Connector pin | Signal | Description |
|---|---|---|
| MDI-Px-1 | BI_DAx_n | - Terminal of MDI connector |
| MDI-Px-2 | BI_DAx_p | + Terminal of MDI connector |
Something went wrong! Please try again.
Table 5. Jumper configuration
| Jumper | Config | Description |
|---|---|---|
JP1 and JP2 |
OPEN | Drop-node termination port 0 |
| CLOSED | End-node termination port 0 | |
JP3 and JP4 |
OPEN | Drop-node termination port 1 |
| CLOSED | End-node termination port 1 |
Table 6. LED status
| LED | Status | Description |
|---|---|---|
VIO LED |
ON | VIO supply is on |
| OFF | VIO supply is off |
|
VCC LED |
ON | VCC supply is on |
| OFF | VCC supply is off |
Something went wrong! Please try again.
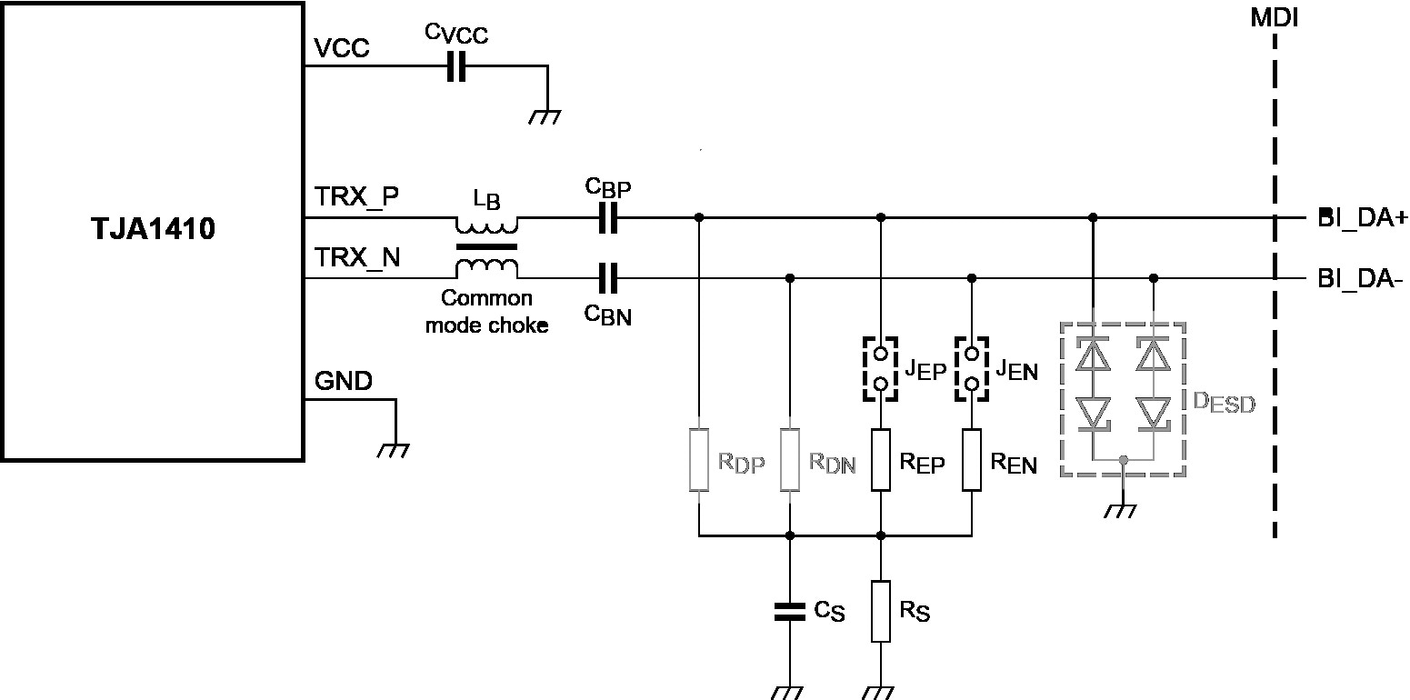
Figure 4 shows the BIN circuit of the TJA1410 EVB. The circuit follows the OPEN Alliance system implementation specification (see ref 5). Jumpers JEP and JEN configure the bus termination. Table 7 lists and describes the BIN circuit components.
The TJA1410-EVB includes two Ethernet ports. Each port includes an identical BIN circuit. Unpopulated components are optional components to provide options to adapt the BIN circuit.
Table 7. Components of BIN circuit
| Symbol | Schematic reference | Value | Description |
|---|---|---|---|
| LB | TR1, TR2 |
240 µH | Typical CMC according to ref 4 |
| CBP, CBN | C5, C6, C7, C8 |
100 nF | Blocking capacitor according to ref 5 |
| JEP, JEN | JP1, JP2, JP3, JP4 |
— | Jumper to configure bus termination |
| REP, REN | R46, R47, R48, R49 |
49.9 Ω | End-node termination according to ref 5 |
| RDP, RDN | R40, R41, R42, R43 |
Not populated (1.5 kΩ) | Optional drop-node termination according to ref 5 |
| RS | R44, R45 |
100 kΩ | Optional split filter resistor according to ref 5 |
| CS | C9, C10 |
47 nF | Optional split filter capacitor according to ref 5 |
| DESD | D1 |
Not populated | Optional ESD protection device |
| CVCC | C3, C4 |
1 µF | Multilayer ceramic capacitor to buffer VCC supply |
Something went wrong! Please try again.