1
Plug It In2
Get Software3
Build, Run4
Create5
LearnSign in to save your progress. Don't have an account? Create one.

Let’s take your MC56F81000-EVK for a test drive!
Something went wrong! Please try again.
There are two micro-USB connectors on the board. One is for on-board OpenSDA to support programming and debugging, another is virtual serial port. Both micro-USB connectors can supply power for the board, so plug the USB cable into either of the connectors.
Something went wrong! Please try again.
Your MC56F81000-EVK board comes loaded with a simple switch led demo. The green led D2 lights up, indicating that the board is powered on. The leds D7, D8, D5 and D6 light up one by one, and then turn off one by one.
Something went wrong! Please try again.
Installing software for the MC56F81000-EVK
NXP offers a complimentary toolchain called CodeWarrior IDE. There are many versions of this IDE, to support MC56F81xxx, the latest CodeWarrior for MCUs 11.1 is needed.
Get CodeWarriorIn order to support MC56F81xxx, it's necessary to update the CodeWarrior IDE.
Notice the updates listed in the Install menu, check the boxes for ‘ MCU v11.1 DSC Service Pack for DSC MC56F81xxx ', ‘ MCU v11.1 Updates ' and ‘ MCU v11.1 Updates for DSC '. Uncheck the box next to ‘ Contact all update sites during install to find required software '. Then click Next.
Follow the prompts until it completes the installation and prompts for restart of CodeWarrior Development Studio. Click Yes and the tool will restart and the installation of the updates is complete.
Download the install files for CodeWarrior v11.1 Updates3 and service pack for DSC MC56F81xxx from CodeWarrior SSP.
Launch CodeWarrior v11.1, then go to Help -> Install New Software
From the Install menu, select Add
Select Archive
Navigate to the update file downloaded CW_MCU_11_1_Update3_200717.zip ,
select and click open.
Click OK.
Notice the Updates listed in the Install menu, check the boxes for ‘ MCU v11.1 Updates ' and ‘ MCU v11.1 Updates for DSC '. These updates are cumulative, so all previous updates are included. Uncheck the box next to ' Contact all update sites during install to find required software '. Then click Next.
Follow the prompts until it completes the installation and prompts for restart of CodeWarrior Development Studio. Click Yes and the tool will restart and the installation of the updates is complete.
Repeat step 5~8 for downloaded service pack for MC56F81xxx (com.freescale.mcu11_1.DSC_MC56F81xxx.win.sp.v1.0.17.zip).
Notice the updates listed in the Install menu, check the boxes for ‘ MCU v11.1 DSC Service Pack for DSC MC56F81xxx ', ‘ MCU v11.1 Updates ' and ‘ MCU v11.1 Updates for DSC '. Uncheck the box next to ‘ Contact all update sites during install to find required software '. Then click Next.
Follow the prompts until it completes the installation and prompts for restart of CodeWarrior Development Studio. Click Yes and the tool will restart and the installation of the updates is complete.
Download the install files for CodeWarrior v11.1 Updates3 and service pack for DSC MC56F81xxx from CodeWarrior SSP.
Launch CodeWarrior v11.1, then go to Help -> Install New Software
From the Install menu, select Add
Select Archive
Navigate to the update file downloaded CW_MCU_11_1_Update3_200717.zip ,
select and click open.
Click OK.
Notice the Updates listed in the Install menu, check the boxes for ‘ MCU v11.1 Updates ' and ‘ MCU v11.1 Updates for DSC '. These updates are cumulative, so all previous updates are included. Uncheck the box next to ' Contact all update sites during install to find required software '. Then click Next.
Follow the prompts until it completes the installation and prompts for restart of CodeWarrior Development Studio. Click Yes and the tool will restart and the installation of the updates is complete.
Repeat step 5~8 for downloaded service pack for MC56F81xxx (com.freescale.mcu11_1.DSC_MC56F81xxx.win.sp.v1.0.17.zip).
Something went wrong! Please try again.
The MCUXpresso Software Development Kit (SDK) is complimentary and includes full source code under a permissive open-source license for all hardware abstraction and peripheral driver software.
Click below to download the latest SDK release for the MC56F81000-EVK.
Get MCUXpresso SDKYou can also use the online SDK Builder to create a custom SDK package for the MC56F81000-EVK.
Something went wrong! Please try again.
FreeMASTER is a user-friendly real-time debug monitor and data visualization tool that enables runtime configuration and tuning of embedded software applications. Click below to download the latest FreeMASTER.
Get FreeMASTERIn order to use the CP210x USB to UART bridge virtual COM port communication on MC56F81000-EVK, download and install the CP210x drivers.
CP210x driversSomething went wrong! Please try again.
The MCUXpresso Config Tool is an integrated suite of configuration tools that guides users in creating new MCUXpresso SDK projects, and also provides pin and clock tools to generate initialization C code for custom board support. MCUXpresso Config Tools v8.1 or higher version is needed.
MCUXpresso Config ToolsSomething went wrong! Please try again.
Many of the MCUXpresso SDK examples output data over the MCU UART. Make sure you install an terminal application.
Not sure how to use a terminal application? Try one of these tutorials: Tera Term Tutorial, PuTTY Tutorial
Something went wrong! Please try again.
According to MC56F81000-EVK hardware, lots of bare-mental demo application and driver examples that not base on SDK and Config tool are developed. Click below to download the ‘MC56F81000-EVK Demo Examples’
MC56F81000-EVK Demo ExamplesSomething went wrong! Please try again.
The MCUXpresso SDK comes with a long list of example applications code. To see what's available,
browse to the SDK boards folder of your SDK installation and select evkmc56f81000
SDK_Install_Directory>/boards/evkmc56f81000
To learn more about specific example code, open the readme.txt file in an example’s directory.
Something went wrong! Please try again.
If one or more of the demo application or driver examples sounds interesting, you’re probably wanting to know how you can build and debug yourself. The following guide provides easy, step-by-step instructions on how to open, build and debug an example code using the CodeWarrior IDE.
SDK_Directory/boards/ evkmc56f81000/demo_apps/hello_world , select codewarrior and click OK.Note:Don’t modify the project here, otherwise the SDK package will be changed. Don’t send this project to others, because it’s a linked project to your SDK package. See next section about how to create a new standalone project.
Now the project appears in the CodeWarrior Project view of the Workbench window. The project have two build configurations with different optimization configuration. ‘flash_ldm_lpm_debug’ is configured as Speed optimization level 1, ‘flash_ldm_lpm_release’ is configured as Speed optimization level 4
SDK_Directory/boards/ evkmc56f81000/demo_apps/hello_world , select codewarrior and click OK.Note:Don’t modify the project here, otherwise the SDK package will be changed. Don’t send this project to others, because it’s a linked project to your SDK package. See next section about how to create a new standalone project.
Now the project appears in the CodeWarrior Project view of the Workbench window. The project have two build configurations with different optimization configuration. ‘flash_ldm_lpm_debug’ is configured as Speed optimization level 1, ‘flash_ldm_lpm_release’ is configured as Speed optimization level 4
Something went wrong! Please try again.
Create an application for MC56F81000-EVK
If one or more of the demo application or driver examples sounds interesting, you’re probably wanting to know how you can build and debug yourself. The following guide provides easy, step-by-step instructions on how to open, build and debug an example code using the CodeWarrior IDE.
SDK_Directory/boards/ evkmc56f81000/demo_apps/hello_world , select codewarrior and click OK.Note:Don’t modify the project here, otherwise the SDK package will be changed. Don’t send this project to others, because it’s a linked project to your SDK package. See next section about how to create a new standalone project.
When a bare-mental project is preferred, use the CodeWarrior new project wizard to create a new project, or copy an example code in ‘MC56F81000-EVK Demo Examples’ and modify it. Now, let’s use CodeWarrior to show how to create a bareboard project and edit on it.
There are four files in the new project that most in need of modification: main.c, ISR.h, Flash_config.c and Cpu.c.
Now the project appears in the CodeWarrior Project view of the Workbench window. The project have two build configurations with different optimization configuration. ‘flash_ldm_lpm_debug’ is configured as Speed optimization level 1, ‘flash_ldm_lpm_release’ is configured as Speed optimization level 4
SDK_Directory/boards/ evkmc56f81000/demo_apps/hello_world , select codewarrior and click OK.Note:Don’t modify the project here, otherwise the SDK package will be changed. Don’t send this project to others, because it’s a linked project to your SDK package. See next section about how to create a new standalone project.
Now the project appears in the CodeWarrior Project view of the Workbench window. The project have two build configurations with different optimization configuration. ‘flash_ldm_lpm_debug’ is configured as Speed optimization level 1, ‘flash_ldm_lpm_release’ is configured as Speed optimization level 4
Something went wrong! Please try again.
Option A: Use the MCUXpresso Config Tool to clone an existing MCUXpresso SDK example project.
Note: This method only applies to MC56F81868. For other part, please use Option B.
The following steps will guide you through cloning the example project with MCUXpresso Config Tool.
Option B: Copy an template project in ‘ Project Template MC56F81xxx ’ and modify it. The template projects are extracted from related packages and contains all the necessary drivers.
Something went wrong! Please try again.
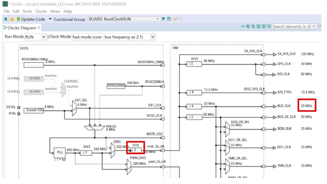
Now, let’s use the clocks tool that’s part of the MCUXpresso Config Tool to change the clock settings.
Something went wrong! Please try again.
Next use the Pins tool that is part of the MCUXpresso Config Tool to show how to add a new GPIO pin to your project to blink an LED.
Option A: Search GPIOF6 in the Pins view, click the box next to pin number and select GPIOF6 in the pop-up window, then click Done. The pin will then appear in the Routed Pins list.
Option B: Add a new row directly in Routed Pins window, click the peripheral box and select GPIOF, then select GPIO,6 in the signal box.
Something went wrong! Please try again.
Next use the Peripheral tool that is part of the MCUXpresso Config Tool to show how to configure a PIT for LED blinking frequency control.
Note: Don’t change the Boot option in FCF. If ‘Enter bootloader at startup’ is selected in Boot_option and the Boot option is changed to ‘Boot from ROM’ in FCF, the chip will run the bootloader code twice at the enabled resets.
Something went wrong! Please try again.
With the template modified, you will see the MC56F81000-EVK’s red LED blinking.
Something went wrong! Please try again.
Explore beyond the MC56F81000-EVK by integrating other NXP solutions and software to your project and interact with our worldwide design community.
MC56F81000-EVK form-factor compatible with the LVPMSM and LVBLDC motor control platform, adds the motor control capabilities. Find out more at FRDM-MC-LVPMSM and FRDM-MC-LVBLDC.
Something went wrong! Please try again.
Connect with other engineers and get expert advice on designing with DSC and MCUXpresso Software and Tools. Join the community discussion in one of our two dedicated communities: DSC community or MCUXpresso Software and Tools Community.
Something went wrong! Please try again.
Tera Term is a very popular open source terminal emulation application. This program can be used to display information sent from your NXP development platform's virtual serial port.


PuTTY is a popular terminal emulation application. This program can be used to display information sent from your NXP development platform's virtual serial port.
*.exe file you downloaded or from the Start menu, depending on the type of download you selected 
Learn more about the MC56F81000-EVK with design tips, training documents, and the NXP Community. If you need additional help, contact NXP Support.
Connect with other engineers and get expert advice on designing with DSC and MCUXpresso Software and Tools. Join the community discussion in one of our two dedicated communities: DSC community or MCUXpresso Software and Tools Community.
Install your toolchain
Jump-Start Your Design with the MCUXpresso SDK
FreeMASTER
MCUXpresso Config Tools
Serial terminal