2.4 GHz 802.15.4 Wireless Transceiver

Block Diagram

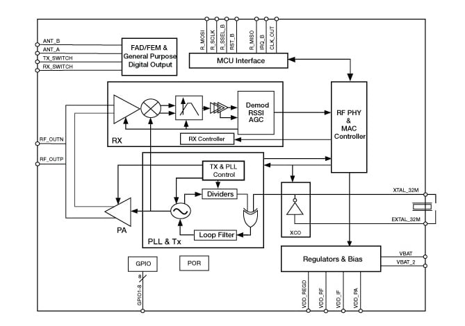
MCR20A Block Diagram

MCR20A Block Diagram

Features

  • High-performance 2.4 GHz IEEE 802.15.4 RF transceiver
  • 802.15.4 PHY/MAC support
  • -102 dBm sensitivity +8 dBm maximum output power reducing the need for external power amplifiers
  • Low-power receive mode (LPPS)
  • TX 17 mA @ 0 dBm and RX 19 mA typical
  • TX 18 mA @ 0 dBm and RX 19.5 mA max
  • Dual PAN support
  • Supports single-ended and fast diversity antenna options: single 50 ohm antenna uses single balun to reduce component count and cost
  • Packet processor for hardware acceleration
  • 128-bit random number generator
  • 1.8-3.6 V operating range
  • Small footprint: 5x5 LGA 32 pin
  • –40 ˚C to +105 ˚C operational temperature range
  • Supports SMAC, Thread Networking Protocol and ZigBee stacks
  • Software protocol stacks, tools, and IDE are compatible with the Kinetis® MCU family and integrated in the Kinetis software development kit (SDK)

Buy/Parametrics










































































































Documentation

Quick reference to our documentation types

4 documents

Compact List

Design Files

Hardware

Quick reference to our board types.

3 hardware offerings

Software

Quick reference to our software types.

3 software files

Note: For better experience, software downloads are recommended on desktop.

Engineering Services

1-5 of 6 engineering services

Show All

To find additional partner offerings that support this product, visit our Partner Marketplace.

Training

1 trainings

Support

What do you need help with?