Dual UART with I²C-Bus/SPI Interface, 64 Bs of Transmit and Receive FIFOs, IrDA SIR Built-In Support

Click over video to play

Product Details

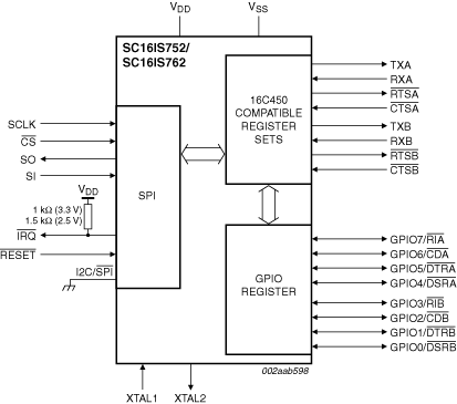
Block Diagram

Choose a diagram:

SC16IS752IBS, SC16IS752IPW, SC16IS762IBS, SC16IS762IPW Block Diagram

 SC16IS752IBS, SC16IS752IPW, SC16IS762IBS, SC16IS762IPW Block Diagram

Block diagram: SC16IS752IBS, SC16IS752IPW, SC16IS762IBS, SC16IS762IPW

Features

General Features

  • Dual full-duplex UART
  • I²C-bus or SPI interface selectable
  • 3.3 V or 2.5 V operation
  • Industrial temperature range: -40 °C to +95 °C
  • 64 bytes FIFO (transmitter and receiver)
  • Fully compatible with industrial standard 16C450 and equivalent
  • Baud rates up to 5 Mbit/s in 16× clock mode
  • Auto hardware flow control using /RTS /CTS
  • Auto software flow control with programmable Xon/Xoff characters
  • Single or double Xon/Xoff characters
  • Automatic RS-485 support (automatic follower address detection)
  • Up to eight programmable I/O pins
  • RS-485 driver direction control via /RTS signal
  • RS-485 driver direction control inversion
  • Built-in IrDA encoder and decoder supporting IrDA SIR with speeds up to 115.2 kbit/s
  • SC16IS762 supports IrDA SIR with speeds up to 1.152 Mbit/s
  • Software reset
  • Transmitter and receiver can be enabled/disabled independent of each other
  • Receive and Transmit FIFO levels
  • Programmable special character detection
  • Fully programmable character formatting
    • 5-bit, 6-bit, 7-bit or 8-bit character
    • Even, odd, or no parity
    • 1, 1½, or 2 stop bits
  • Line break generation and detection
  • Internal Loopback mode
  • Sleep current less than 30 μA at 3.3 V
  • Industrial and commercial temperature ranges
  • 5 V tolerant inputs
  • Available in HVQFN32 and TSSOP28 packages

I²C-Bus Features

  • Noise filter on SCL/SDA inputs
  • 400 kbit/s (maximum)
  • Compliant with I²C-bus Fast mode
  • Target mode only

SPI Features

  • SC16IS752 supports 4 Mbit/s maximum SPI clock speed
  • SC16IS762 supports 15 Mbit/s maximum SPI clock speed
  • Follower mode only
  • SPI Mode 0

Buy/Parametrics










































































































Documentation

Quick reference to our documentation types

1-10 of 16 documents

Compact List

Application Note (7)
Brochure (2)
Data Sheet (1)
Fact Sheet (1)
Package Information (1)
Packing Information (2)
Supporting Information (1)
White Paper (1)

Design Files

Hardware

Quick reference to our board types.

1 hardware offering

Engineering Services

2 engineering services

To find additional partner offerings that support this product, visit our Partner Marketplace.

Support

What do you need help with?