Product Longevity
Participating products are available for a minimum of 10 years. Designated participating products developed for the automotive, telecom and medical segments are available for a minimum of 15 years.
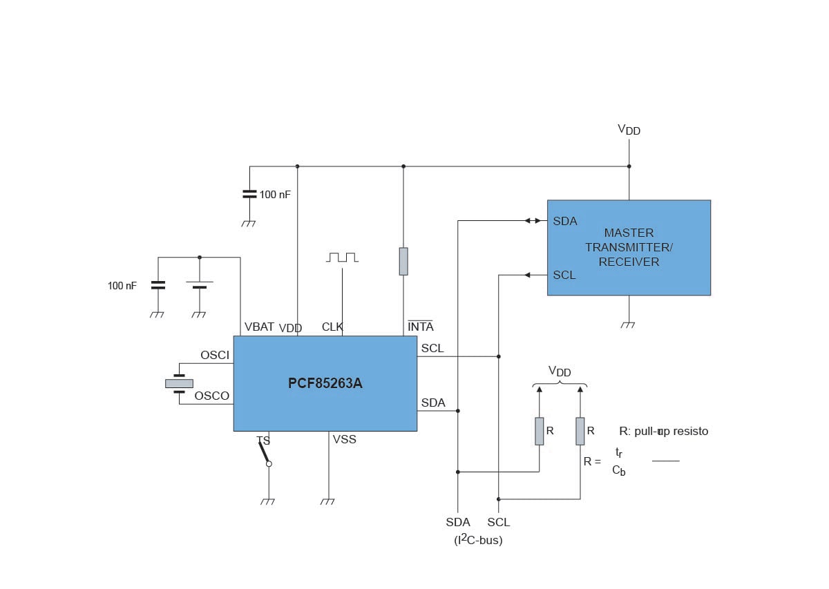
The PCF85263A is a CMOS Real-Time Clock (RTC) and calendar optimized for low power consumption and with automatic switching to battery on main power loss. The RTC can also be configured as a stop-watch (elapsed time counter). Three time log registers triggered from battery switch-over as well as input driven events. Featuring clock output and two independent interrupt signals, two alarms, I²C interface and quartz crystal calibration.
Choose a diagram:

Note: To see the product features close this window.
Participating products are available for a minimum of 10 years. Designated participating products developed for the automotive, telecom and medical segments are available for a minimum of 15 years.
|
|
|
|
|
|
|
|---|---|---|---|---|---|
|
|
|
|
|
|
|
|
|
|
|
|
|
|
|
|
|
|
|
|
|
|
|
|
|
|
|
|
|
|
|
|
|
|
|
|
|
|
|
|
|
|
|
|
|
|
|
|
|
|
|
|
|
|
|
|
|
|
|
|
|
|
|
|
|
|
|
|
|
|
Quick reference to our documentation types
1-10 of 17 documents
Compact List
Please wait while your secure files are loading.
2 design files
Receive the full breakdown. See the product footprint and more in the eCad file.
Please wait while your secure files are loading.
2 hardware offerings

3 engineering services
There are no results for this selection.
To find additional partner offerings that support this product, visit our Partner Marketplace.