NXH3670ADK Development Kit

Click image to open expanded view

Block Diagram

Choose a diagram:

NXH3670ADK

ADK3670 Dongle Block Diagram

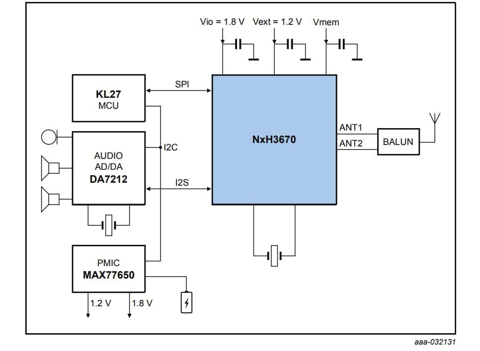
NXH3670ADK Headset

ADK3670 Headset Block Diagram

Supported Devices

Processors and Microcontrollers

KL Series Arm Cortex-M0+

Wireless Connectivity

Bluetooth LE Audio

Features

Microcontroller

  • KL27

Connectivity

  • USB

Debug

  • SWD

Audio

  • DA7212 Codec

Buy Options

NXH3670ADK-Image

Click to expand

NXH3670ADK
Active

Ultra-low Power, Low Latency Audio for Wireless Gaming Headphone.

$449.00 USD
In Stock :12
Order from distributors

Documentation

Quick reference to our documentation types

2 documents

Compact List

Design Resources

Software

Quick reference to our software types.

1 software file

Note: For better experience, software downloads are recommended on desktop.

Support

What do you need help with?