Design Files
Receive the full breakdown. See the product footprint and more in the eCad file.
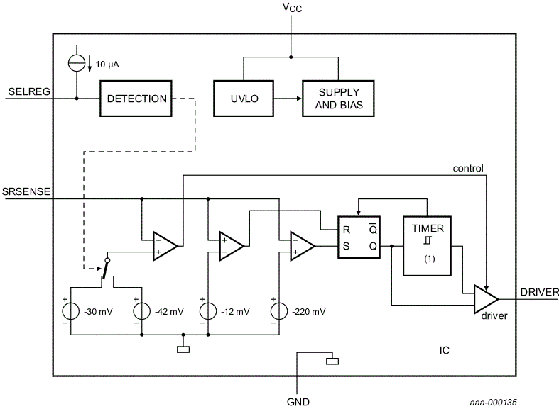
The TEA1792T is a member of the new generation of Synchronous Rectifier (SR) controller ICs for switched mode power supplies. Its high level of integration allows the design of a cost-effective power supply with a very low number of external components. The TEA1792T is a controller IC dedicated to synchronous rectification on the secondary side of discontinuous conduction mode and quasi-resonant flyback converters. The TEA1792T is fabricated in a Silicon-On-Insulator (SOI) process.
|
|
|
|
|
|
|
|---|---|---|---|---|---|
|
|
|
|
|
|
|
|
|
|
|
|
|
|
|
|
|
|
|
|
|
|
|
|
|
|
|
|
|
|
|
|
|
|
|
|
|
|
|
|
|
|
|
|
|
|
|
|
|
|
|
|
|
|
|
|
|
|
|
|
|
|
|
|
|
|
|
|
|
|
Quick reference to our documentation types
4 documents
Compact List
Please wait while your secure files are loading.
Receive the full breakdown. See the product footprint and more in the eCad file.
Receive the full breakdown. See the product footprint and more in the eCad file.
1 hardware offering

2 hardware offerings


To find additional partner offerings that support this product, visit our Partner Marketplace.