GreenChip X Capacitor Discharge IC

Roll over image to zoom in

Product Details

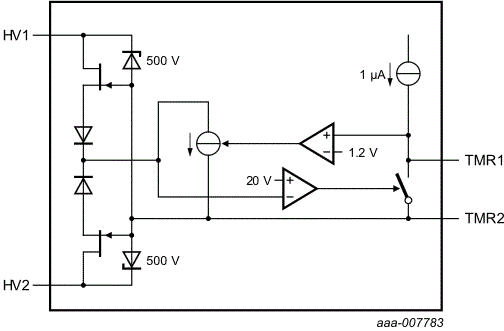
Block Diagram

Choose a diagram:

TEA1708T Block Diagram

TEA1708T Block Diagram

TEA1708T block diagram

Features

Key Features

  • 1 mW power consumption at 230 V (AC)
  • Integrated 500 V clamp; no metal oxide varistor required to protect the IC
  • Self supplied, no external bias required
  • Discharge current internally limited
  • Adjustable discharge delay
  • Very high differential surge: 6 kV with two 200 kΩ resistors
  • Easier application design, resolving EMI issues while retaining the efficiency level

NXP GreenChip

  • This product is part of the NXP GreenChip portfolio, this program optimizes for energy efficiency in mobile and computing applications, specializing in high-power density, safety and reliability.

Buy/Parametrics










































































































Documentation

Quick reference to our documentation types

9 documents

Compact List

Brochure (1)
Data Sheet (1)
Package Information (1)
Packing Information (1)
Reliability and Quality Information (1)
Supporting Information (2)
Training Presentation (1)
User Guide (1)

Design Files

Hardware

Quick reference to our board types.

1 hardware offering

Support

What do you need help with?