Product Longevity
Participating products are available for a minimum of 10 years. Designated participating products developed for the automotive, telecom and medical segments are available for a minimum of 15 years.
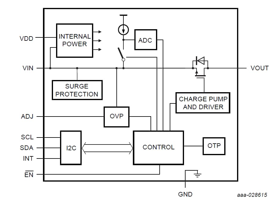
NX30P6093 is an 8 A I²C controlled overvoltage protection load switch for USB Type-C and PD applications. It includes under voltage lockout, overvoltage lockout, and overtemperature protection circuits, designed to automatically isolate the power switch terminals when a fault condition occurs. It features input pin impedance detection function, providing USB power supply pin status to the system to avoid short circuit damage for the Type-C port power supply pin.
NX30P6093 has a default overvoltage protection threshold, and the OVLO threshold can be adjusted by both external resistor divider on ADJ pin and an internal I²C register. A 22.5 ms debounce time is deployed every time before the device is switched ON, followed by a soft start to limit the inrush current.
Designed for operation from 2.8 V to 20.0 V, it can be used in USB Type-C and PD power control applications to offer essential protection and enhance system reliability.
NX30P6093 is offered in a small 20-bump 1.7 x 2.16 mm, 0.4 mm pitch WLCSP package.
Participating products are available for a minimum of 10 years. Designated participating products developed for the automotive, telecom and medical segments are available for a minimum of 15 years.
|
|
|
|
|
|
|
|---|---|---|---|---|---|
|
|
|
|
|
|
|
|
|
|
|
|
|
|
|
|
|
|
|
|
|
|
|
|
|
|
|
|
|
|
|
|
|
|
|
|
|
|
|
|
|
|
|
|
|
|
|
|
|
|
|
|
|
|
|
|
|
|
|
|
|
|
|
|
|
|
|
|
|
|
Quick reference to our documentation types
2 documents
Compact List
Please wait while your secure files are loading.
Receive the full breakdown. See the product footprint and more in the eCad file.
Receive the full breakdown. See the product footprint and more in the eCad file.
1 engineering service
There are no results for this selection.
To find additional partner offerings that support this product, visit our Partner Marketplace.