1
Plug It In2
Get Software3
Build, Run4
Modify an SDK ExampleSign in to save your progress. Don't have an account? Create one.

Let's take your FRDM-K32L2B3 for a test drive! You have the choice of watching the sequence in a short video or following the detailed actions listed below.
Something went wrong! Please try again.
Something went wrong! Please try again.

Something went wrong! Please try again.
This bubble demo leverages the on-board accelerometer. When the board is flat, the red and green LEDs are turned off and when the board is tilted, the green or red LEDs gradually illuminate based on the degree of tilt on the X- and Y-Axis.
                  Something went wrong! Please try again.
Something went wrong! Please try again.
The MCUXpresso Software Development Kit (SDK) is complimentary and includes full source code under a permissive open-source license for all hardware abstraction and peripheral driver software.
Click below to download a pre-configured Windows SDK release for the FRDM-K32L2B3, which includes IDE support for MCUXpresso, Keil MDK, GCC Arm Embedded and IAR Embedded Workbench.
      You can also use the online SDK Builder to create a custom SDK package for the FRDM-K32L2B3.
Something went wrong! Please try again.
MCUXpresso IDE is a development platform ecosystem from NXP. It provides an end-to-end solution enabling engineers to develop embedded applications from initial evaluation to final production.
          No problem, The MCUXpresso SDK includes support for other tools such as IAR , Keil and command-line GCC .
                  Something went wrong! Please try again.
The MCUXpresso Config Tools is an integrated suite of configuration tools that guides users in creating new MCUXpresso SDK projects, and also provides pin and clock tools to generate initialization C code for custom board support. It is fully integrated into MCUXpresso or you can download it as a separate tool.
                  Something went wrong! Please try again.
Many of the example applications output data over the MCU UART so you'll want to make sure that the driver for the board's virtual COM port is installed. Before you run the driver installer, you must have the board plugged into your PC.
With the serial port driver installed, run your favorite terminal application to view the serial output from the MCU's UART. Configure the terminal to 115,200 baud rate, 8 data bits, no parity and 1 stop bit. To determine the port number of the FRDM-K32L2B3's virtual COM port, open the device manager and look under the "Ports" group.
Not sure how to use a terminal application? Try one of these tutorials: MCUXpresso IDE Terminal Tutorial, Tera Term Tutorial, PuTTY Tutorial.
Something went wrong! Please try again.
Something went wrong! Please try again.
The Kinetis SDK comes with a long list of demo applications and driver examples. To see what‘s available, browse to the SDK boards folder of your SDK installation and select your board, the FRDM-K32L2B3: <SDK_Install_Directory>/boards/frdmk32l2b.
To learn more about specific example code, open the readme.txt file in an example’s directory.
Something went wrong! Please try again.
If one or more of the demo application or driver examples sounds interesting, you probably want to know how you can build and debug yourself. The Getting Started with SDK guide provides easy, step-by-step instructions on how to configure, build and debug demos for all toolchains supported by the SDK.
Use the guide below to learn how to open, build and debug an example application using the MCUXpresso IDE.
          
          
        The following steps will guide you through opening the hello_world example.
          
          
          
          
          
        
          
          
          
          
          
        Using a different toolchain?
The following steps will guide you through opening the hello_world application. These steps may change slightly for other example applications as some of these applications may have additional layers of folders in their path.
               <install_dir>/boards/<sdk_board_name>/<example_type>/<application_name>/iar
            
Using the hello_world demo as an example, the path is:
<install_dir>/boards/frdmk32l2b/demo_apps/hello_world/iar
            
            
          The FRDM-K32L2B3 board comes loaded with the mbed/CMSIS-DAP debug interface from the factory. If you have changed the debug OpenSDA application on your board, visit OpenSDA for information on updating or restoring your board to the factory state.
            
            
          After the MDK tools are installed, Cortex® Microcontroller Software Interface Standard (CMSIS) device packs must be installed to fully support the device from a debug perspective. These packs include things such as memory map information, register definitions and flash programming algorithms. Follow these steps to install the appropriate CMSIS pack.
            
            The following steps will guide you through opening the hello_world application. These steps may change slightly for other example applications as some of these applications may have additional layers of folders in their path.
              <install_dir>/boards/<sdk_board_name>/<example_type>/<application_name>/mdk
            
The workspace file is named <application_name>.uvmpw, so for this specific example, the actual path is:
              <install_dir>/boards/frdmk32l2b3/demo_apps/hello_world/mdk/hello_world.uvmpw
            
            The FRDM-K32L2B board comes loaded with the mbed/CMSIS-DAP debug interface from the factory. If you have changed the debug OpenSDA application on your board, visit OpenSDA for information on updating or restoring your board to the factory state.
            
            
            
          Something went wrong! Please try again.
Something went wrong! Please try again.
Option A: Use the MCUXpresso IDE to clone an example project.
The following steps will guide you through opening the GPIO led output. This example takes turns to shine the led.
          
          
          
          
          Option B: Use the MCUXpresso Config Tool to clone an existing MCUXpresso SDK example for use with third party IDEs.
The following steps will guide you through opening the GPIO led output. This example takes turns to shine the led.
        
        Something went wrong! Please try again.
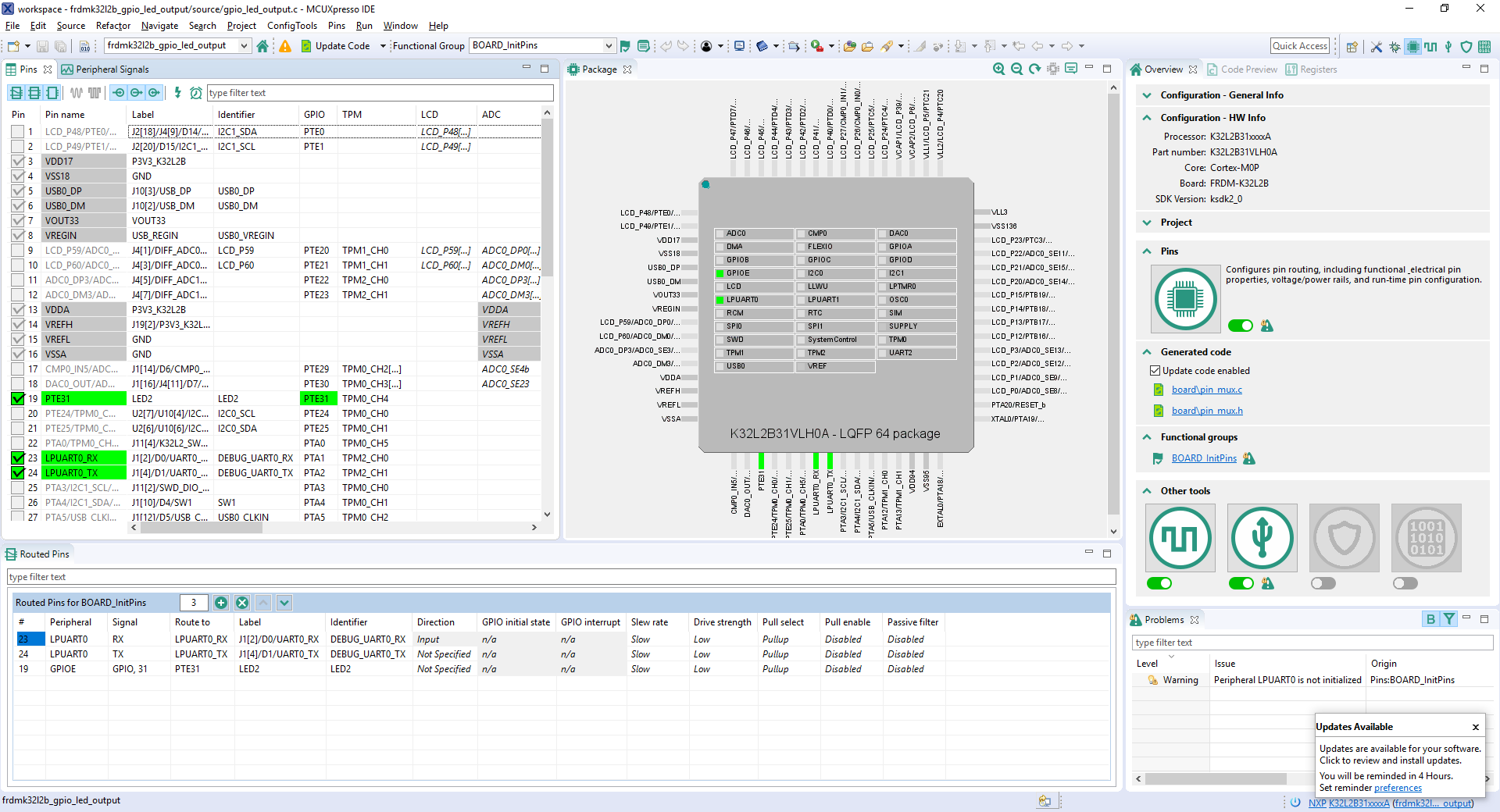
Now, let’s use the Pins Tool that is part of the MCUXpresso Config Tools to show how to add a new GPIO pin to your project to blink an LED.
Note: Previously, you had to clone an SDK project like in the previous step.
          
        
          
          
        
          PTE31 is routed as a GPIO toggle the red LED. For this example, we'll use PTD5 instead to drive the green LEDPTE31 as a GPIO by clicking the PTE31 field under the GPIO column. The pin will then be disabled (pin will no longer have check in box) and thus disappear from the list
          PTD5 as a GPIO. First, select the "Show not routed pins" so that all the pins are displayed again. Then, search PTD5 in the Pins view. Finally, click the box under the GPIO column PTD5. The box will highlight in green, and a check will appear next to the pin
          
          
          
          PTD5 pin. Change from the red LED to the green
          Something went wrong! Please try again.
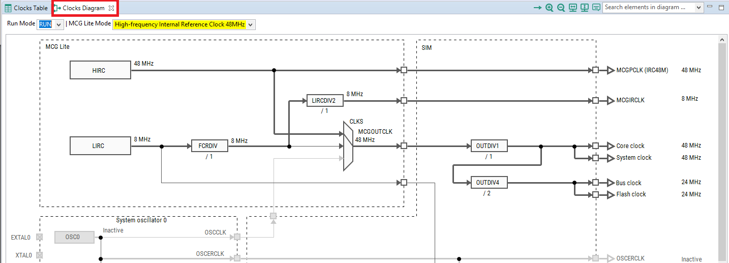
Next, use the Clocks Tool that is part of the MCUXpresso Config Tools to change the clock settings and change the rate that the LED blinks.
Note: Previously, you had to clone an SDK project like in the previous steps.
          
        
          
          
        
          
          
          
          Note: The Clocks files may also be tagged as being updated since the header has been changed.
          Something went wrong! Please try again.
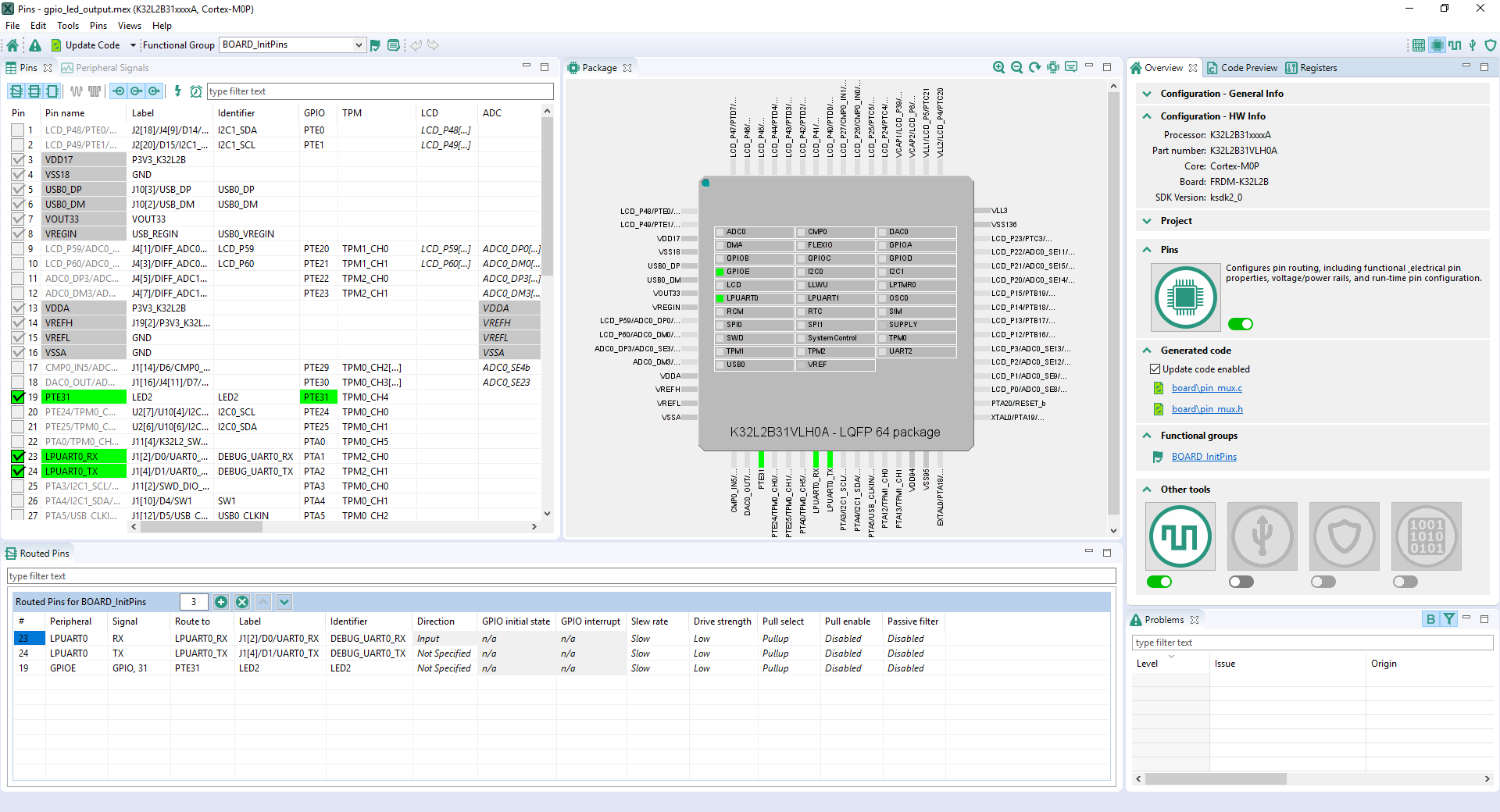
With the application modified, you will see the FRDM-K32L2B3 green LED slowly blinking. You can also view terminal output using the terminal program.
Something went wrong! Please try again.
The most recent versions of MCUXpresso IDE count with a terminal emulation application. This tool can be used to display information sent from your NXP development platform's virtual serial port.
          
          
          
          
          
Tera Term is a very popular open source terminal emulation application. This program can be used to display information sent from your NXP development platform's virtual serial port.
          
        
PuTTY is a popular terminal emulation application. This program can be used to display information sent from your NXP development platform's virtual serial port.
          
          | Document | Description | 
|---|---|
| AN4507 Using the Kinetis Security and Flash Protection Features | Using the system security and flash protection features on Kinetis MCUs to protect code and data from unauthorized access or modification. | 
| Document | Description | 
|---|---|
| Understanding FlexIO | The FlexIO module is capable of emulating various serial communication protocols including UART, SPI and I²C. | 
| AN12174 Using FlexIO to emulate communications and timing peripherals | A compilation of examples to emulate different communication modules and PWM signals using FlexIO. | 
| AN5034 Emulating UART by Using FlexIO | How to use the universal peripheral module FlexIO for emulating an additional UART bus. | 
| AN5397 Emulating SSI Using FlexIO | How to configure FlexIO to emulate a Serial Synchronous Interface. | 
| AN4955 Emulating the I2S Bus Master with the FlexIO Module | Shows a typical use case for the FlexIO peripheral – emulating I2S for transferring an audio data stream. | 
| AN5133 Emulating I²C Bus Master by using FlexIO | The steps to use the FlexIO module for emulating the I²C bus master. | 
| AN5242 Emulating Dual SPI Using FlexIO | One example of how to use the FlexIO module to emulate the dual SPI of both master and slave mode at the same time. | 
| AN12597 USB to Multi VCOM on K32L2 Series MCU | How to implement a USB to multiple VCOMs' functions on K32L2 series FRDM boards. | 
Several examples, demos and drivers are available within the SDK to help you get started. Some common examples for wired communications are listed below.
Demonstrates basic usage of the onboard accelerometer to implement a bubble level. A bubble level utilizes two axes to visually show deviation from a level plane (0 degrees) on a given axis.
Path: <SDK_PATH>/boards/frdmk32l2b/demo_apps/bubble
Demonstrates how to implement a command line shell application.
                Path:
                <SDK_PATH>/boards/frdmk32l2b/demo_apps/shell
              
A number of driver examples exist within the SDK including FlexIO, I²C, SPI and UART.
                Path:
                <SDK_PATH>/boards/frdmk32l2b/driver_examples
              
These examples are built on and demonstrate various USB classes and provide jumping off points for your application.
                Path:
                <SDK_PATH>/boards/frdmk32l2b/usb_examples
              
| Document | Description | 
|---|---|
| AN5116 Emulating IrDA by Using FlexIO | How to use FlexIO SDK UART driver to emulate IrDA. | 
Several examples, demos and drivers are available within the SDK to help you get started. Some common examples for wireless connectivity are listed below.
Shows use of NT3H2111_2211 NTAG I²C plus Connected NFC Tag with I²C Interface Chip and demonstrates basic communication with the device.
Path: <SDK_PATH>/boards/frdmk32l2b/ntag_i2c_plus_examples/ntag_i2C_explorer_blink
Shows use of NT3H2111_2211 NTAG I²C plus Connected NFC Tag with I²C Interface Chip and demonstrates communication with the device in SRAM pass through mode and external application.
Path: <SDK_PATH>/boards/frdmk32l2b/ntag_i2c_plus_examples/ntag_i2C_explorer_demo
How to control the Sigfox device with use of the Sigfox SW driver built on AML (Analog Middleware Layer). It uses the virtual serial console to execute SPI commands of the Sigfox device.
Path: <SDK_PATH>/boards/frdmk32l2b/demo_apps/sigfox_console
| Document | Description | 
|---|---|
| AN12736 K32L2B Power Mode Switch Application | Shows details of each power mode and provides use case examples in the SDK power mode switch example demo. Tips are given for using each of the power modes. | 
| AN4503 Power Management for Kinetis MCUs | When and how to use Kinetis low-power modes. | 
Several examples, demos and drivers are available within the SDK to help you get started. Some common examples for power management are listed below.
Demonstrates the use of power modes in the SDK.
Path: <SDK_PATH>/boards/frdmk32l2b/demo_apps/power_mode_switch
How to change power modes in the SDK.
Path: <SDK_PATH>/boards/frdmk32l2b/demo_apps/power_manager
Demonstrates the usage of the ADC peripheral while in a low power mode.
Path: <SDK_PATH>/boards/frdmk32l2b/demo_apps/adc16_low_power
Demonstrates the usage of the ADC and DMA peripheral while in a low power mode.
Path: <SDK_PATH>/boards/frdmk32l2b/demo_apps/adc16_low_power_async_dma
Demonstrates the important features of the RTC Module by using the RTC peripheral driver.
Path: <SDK_PATH>/boards/frdmk32l2b/demo_apps/rtc_func
| Document | Description | 
|---|---|
| AN4955 Emulating the I2S Bus Master with the FlexIO Module | Shows a typical use case for the FlexIO peripheral – emulating I2S for transferring an audio data stream. | 
Several examples, demos and drivers are available within the SDK to help you get started. Some common examples for audio are listed below.
CMSIS DSP examples are provided to demonstrate CMSIS DSP driver usage in the SDK environment.
Path: <SDK_PATH>/CMSIS/DSP/Examples/ARM
Examples that enumerate a recording device.
Path: <SDK_PATH>/boards/frdmk32l2b/usb_examples/usb_device_audio_generator
Path: <SDK_PATH>/boards/frdmk32l2b/usb_examples/usb_device_composite_hid_audio
| Document | Description | 
|---|---|
| AN12579 Using SLCD controller on K32L2B3 MCU | Describes the usage of the on-chip SLCD controller by enabling an SLCD device. | 
| NXP FlexIO Generator for the WS2812B (Adafruit NeoPixel) LED Stripe Protocol | Example project to drive WS2812B LEDs using the FlexIO module. | 
| Training | Description | 
|---|---|
| K32 L Series Trainings | Full list of on-demand training, how-to videos and webinars from NXP about this product. | 
| Basic Application Development Using MCUXpresso IDE and MCUXpresso Config Tools | This three-part video series covers the basic interactions between the MCUXpresso IDE and Config Tools when working with either an imported SDK example project or creating a new one. | 
Connect with other engineers and get expert advice on designing with the K32 L Series on one of our community sites.
Getting Started with the FRDM-K32L2B3
Get Familiar with the Board
Attach the USB Cable
Run the Out-of-the-Box Demo
Installing Software for the FRDM-K32L2B3
Jump Start Your Design with the MCUXpresso SDK
Install Your Toolchain
MCUXpresso Config Tools
Serial Terminal