Product Longevity
Participating products are available for a minimum of 10 years. Designated participating products developed for the automotive, telecom and medical segments are available for a minimum of 15 years.
For security on TJA1043, go to Secure CAN TJA1153.
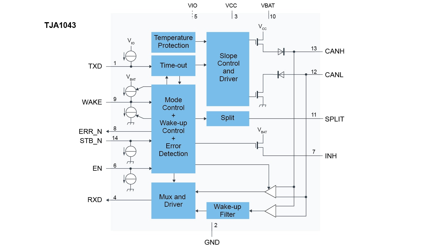
The TJA1043 high-speed CAN transceiver provides an interface between a Controller Area Network (CAN) protocol controller and the physical two-wire CAN bus. The transceiver is designed for high-speed CAN applications in the automotive industry, providing differential transmit and receive capability to (a microcontroller with) a CAN protocol controller.
The TJA1043 belongs to the third generation of high-speed CAN transceivers from NXP Semiconductors, offering significant improvements over first- and second-generation devices such as the TJA1041A. It offers improved ElectroMagnetic Compatibility (EMC) and ElectroMagnetic Discharge (ESD) performance, very low power consumption, and passive behavior when the supply voltage is turned off. Advanced features include:
The TJA1043 implements the CAN physical layer as defined in the current ISO11898 standard (ISO11898-2:2003, ISO11898-5:2007 and the pending updated version of ISO11898-2:2016). Pending the release of ISO11898-2:2016 including CAN FD and SAE-J2284-4/5, additional timing parameters defining loop delay symmetry are specified. This implementation enables reliable communication in the CAN FD fast phase at data rates up to 5 Mbit/s.
These features make the TJA1043 the ideal choice for high speed CAN networks containing nodes that need to be available all times, even when the internal VIO and VCC supplies are switched off.
| Part Number | New Generation Recommendation |
|---|---|
| TJA1043T,112 | TJA1443AT/0Z |
| TJA1043T,118 | TJA1443AT/0Z |
| TJA1043T/1J | TJA1443AT/0Z |
| TJA1043TK/1Y | TJA1443ATK/0Z |
| TJA1043TKY | TJA1443ATK/0Z |
Participating products are available for a minimum of 10 years. Designated participating products developed for the automotive, telecom and medical segments are available for a minimum of 15 years.
|
|
|
|
|
|
|
|---|---|---|---|---|---|
|
|
|
|
|
|
|
|
|
|
|
|
|
|
|
|
|
|
|
|
|
|
|
|
|
|
|
|
|
|
|
|
|
|
|
|
|
|
|
|
|
|
|
|
|
|
|
|
|
|
|
|
|
|
|
|
|
|
|
|
|
|
|
|
|
|
|
|
|
|
Quick reference to our documentation types
6 documents
Compact List
Please wait while your secure files are loading.
Receive the full breakdown. See the product footprint and more in the eCad file.
Receive the full breakdown. See the product footprint and more in the eCad file.
1-5 of 15 hardware offerings



Additional hardware available. View our featured partner solutions.












1 hardware offering

To find additional partner offerings that support this product, visit our Partner Marketplace.
Quick reference to our software types.
1 software offerings
Please wait while your secure files are loading.
1 software offerings
To find additional partner offerings that support this product, visit our Partner Marketplace.
1-5 of 8 engineering services
There are no results for this selection.
To find additional partner offerings that support this product, visit our Partner Marketplace.
1 trainings