Arm9 microcontroller with CAN and LIN

  • This page contains information on a product that is not recommended for new designs.

See product image

Product Details

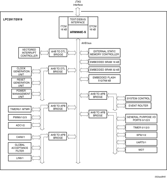
Block Diagram

Choose a diagram:

Block diagram: LPC2917FBD144, LPC2919FBD144

Block diagram: LPC2917FBD144, LPC2919FBD144

Features

Main Features

  • ARM968E-S processor running at frequencies of up to 125 MHz maximum.
  • Multi-layer AHB system bus at 125 MHz with three separate layers.
  • Dual-leader, eight-channel GPDMA controller on the AHB multi-layer matrix which can be used with the SPI interfaces and the UARTs, as well as for memory-to-memory transfers including the TCM memories.
  • External Static Memory Controller (SMC) with eight memory banks; up to 32-bit data bus; up to 24-bit address bus.
  • Up to 108 general-purpose I/O pins with programmable pull-up, pull-down, or bus keeper.
  • Vectored Interrupt Controller (VIC) with 16 priority levels.
  • Up to 19 level-sensitive external interrupt pins, including CAN and LIN wake-up features.
  • Configurable clock-out pin for driving external system clocks.
  • Processor wake-up from power-down via external interrupt pins; CAN or LIN activity.
  • Flexible Reset Generator Unit (RGU) able to control resets of individual modules.
  • Second CGU (CGU1) with its own PLL generates a configurable clock output.
  • Standard Arm test and debug interface with real-time in-circuit emulator.
  • Boundary-scan test supported.
  • ETM/ETB debug functions with 8 kB of dedicated SRAM also accessible for application code and data storage.
  • 144-pin LQFP package.
  • -40 °C to +85 °C ambient operating temperature range.

On-chip memory

  • Two Tightly Coupled Memories (TCM), 16 kB Instruction TCM (ITCM), 16 kB Data TCM (DTCM).
  • Two separate internal Static RAM (SRAM) instances; 32 kB SRAM and 16 kB SRAM.
  • 8 kB ETB SRAM also available for code execution and data.
  • Up to 768 kB high-speed flash-program memory.
  • 16 kB true EEPROM, byte-erasable and programmable.

Serial interfaces

  • Two-channel CAN controller supporting FullCAN and extensive message filtering
  • Two LIN leader controllers with full hardware support for LIN communication. The LIN interface can be configured as UART to provide two additional UART interfaces.
  • Two 550 UARTs with 16-byte Tx and Rx FIFO depths, DMA support, and RS485/EIA-485 (9 bit) support.
  • Three full-duplex Q-SPIs with four follower-select lines; 16 bits wide; 8 locations deep; Tx FIFO and Rx FIFO.
  • Two I²C-bus interfaces.

Flexible Clock-Generation Unit (CGU0) able to control clock frequency of individual modules

  • On-chip very low-power ring oscillator; fixed frequency of 0.4 MHz; always on to provide a Safe_Clock source for system monitoring.
  • On-chip crystal oscillator with a recommended operating range from 10 MHz to 25 MHz. PLL input range 10 MHz to 25 MHz.
  • On-chip PLL allows CPU operation up to a maximum CPU rate of 125 MHz.
  • Generation of up to 11 base clocks.
  • Seven fractional dividers.

Highly configurable system Power Management Unit (PMU)

  • clock control of individual modules.
  • allows minimization of system operating power consumption in any configuration.

Dual power supply

  • CPU operating voltage: 1.8 V ± 5 %.
  • I/O operating voltage: 2.7 V to 3.6 V; inputs tolerant up to 5.5 V.

Other peripherals

  • Two 10-bit ADCs, 8 channels each, with 3.3 V measurement range and conversion times as low as 2.44 μs per channel. Each channel provides a compare function to minimize interrupts.
  • Multiple trigger-start option for all ADCs: timer, PWM, other ADC, and external signal input.
  • Four 32-bit timers each containing four capture-and-compare registers linked to I/Os.
  • Four six-channel PWMs (Pulse-Width Modulators) with capture and trap functionality.
  • Two dedicated 32-bit timers to schedule and synchronize PWM and ADC.
  • Quadrature encoder interface that can monitor one external quadrature encoder.
  • 32-bit watchdog with timer change protection, running on safe clock.

Buy/Parametrics










































































































Documentation

Quick reference to our documentation types

1-10 of 14 documents

Compact List

Application Note (7)
Brochure (2)
Data Sheet (1)
Errata (1)
Package Information (1)
Training Presentation (1)
User Guide (1)

Design Resources

Design Files

Quick reference to our design files types.

2 design files

Support

What do you need help with?