16/32-bit Arm® microcontroller with CAN, 10-bit ADC and external memory interface

  • This page contains information on a product that is not recommended for new designs.

See product image

Product Details

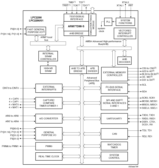
Block Diagram

Block diagram: LPC2290FBD144

Features

Enhancements introduced with LPC2290/01 device
  • CPU clock up to 72 MHz and 64 kB of on-chip static RAM.
  • Fast GPIO ports enable port pin toggling up to 3.5 times faster than the original LPC2290. A port pin can be read at any time regardless of its function.
  • Dedicated result registers for ADC reduce interrupt overhead.
  • UART0/1 include fractional baud rate generator, auto-bauding capabilities and handshake flow-control fully implemented in hardware.
  • SSP serial controller supporting SPI, 4-wire SSI, and Microwire buses.

Key features common for LPC2290 and LPC2290/01

  • 16/32-bit Arm7TDMI-S microcontroller in a LQFP144 package.
  • 16/64 kB on-chip static RAM.
  • Serial bootloader using UART0 provides in-system download and programming capabilities.
  • EmbeddedICE-RT and Embedded Trace interfaces offer real-time debugging with the on-chip RealMonitor software as well as high-speed real-time tracing of instruction execution.
  • Two interconnected CAN interfaces with advanced acceptance filters. Additional serial interfaces include two UARTs (16C550), Fast I²C-bus (400 kbit/s) and two SPIs.
  • Eight channel 10-bit ADC with conversion time as low as 2.44 us.
  • Two 32-bit timers (with four capture and four compare channels), PWM unit (six outputs), Real-Time Clock (RTC) and watchdog.
  • Vectored Interrupt Controller (VIC) with configurable priorities and vector addresses.
  • Configurable external memory interface with up to four banks, each up to 16 MB and 8/16/32-bit data width.
  • Up to 76 general purpose I/O pins (5 V tolerant). Up to nine edge/level sensitive external interrupt pins available.
  • 60/72 MHz maximum CPU clock available from programmable on-chip PLL with settling time of 100 us.
  • On-chip crystal oscillator with an operating range of 1 MHz to 30 MHz.
  • Power saving modes include Idle and Power-down.
  • Processor wake-up from Power-down mode via external interrupt.
  • Individual enable/disable of peripheral functions for power optimization.
  • Dual power supply:
    • CPU operating voltage range of 1.65 V to 1.95 V (1.8 V +- 0.15 V).
    • I/O power supply range of 3.0 V to 3.6 V (3.3 V +- 10 pct) with 5 V tolerant I/O pads.

Buy/Parametrics










































































































Documentation

Quick reference to our documentation types

1-10 of 29 documents

Compact List

Application Note (20)
Brochure (2)
Data Sheet (1)
Errata (2)
Package Information (1)
Supporting Information (2)
User Guide (1)

Design Resources

Design Files

Quick reference to our design files types.

2 design files

Software

Quick reference to our software types.

1 software file

Note: For better experience, software downloads are recommended on desktop.

Support

What do you need help with?